Defining and Diagramming Business Processes
Introduction
This page will guide you through a series of steps to help you create a detailed and robust business process model that you can easily automate with Laserfiche products. Well-defined business processes help you fully realize your organization’s potential by improving efficiency and eliminating redundancy. A well-thought-out, diagrammed business process can be easily translated into Laserfiche and will help you gain the most value from the software.
Business Processes
A business process is a series of tasks necessary to achieve a business goal. These processes often rely on workers with specialized knowledge or skills to complete each task in succession or tandem. Depending on the goal of the business process, and the size and efficiency of the business, these processes can be short, long, straightforward, or complex. Mail delivery provides a good example of a simple, straightforward business process:
- Task 1: A postal worker leaves the mail at a location determined by the information on the parcels.
- Task 2: The recipient retrieves the mail.
In contrast, the business processes for filling purchase orders, compiling contract information, and hiring new employees can involve a large number of people and a significant amount of resources, information, and time.
Unfortunately, in many organizations, clearly defined business processes remain elusive. While some organizations may have strict operating procedures, these procedures are often antiquated or inefficient. In either case, employees may have conflicting opinions about how the business process should run, and what is wrong (or right) with the current method.
Your organization will benefit the most from business process automation when you clearly define your organization’s goals and write out each step of the processes in detail.
What is Business Process Modeling?
The practice of defining and diagramming a business process is called modeling: determining the key steps and people in the process. Organizations often report that modeling their business processes is the most difficult and time-intensive part of implementing business process management (BPM) software. Nevertheless, the more accurate and clear your business model is, the more smoothly it will run and the easier it will be to translate into an automated process.
When constructing your business model, we recommend holding a series of meetings that include all employees involved in the process. You may discover that employees no longer follow the established procedures or that the current office workflow is exceedingly frustrating. Administrative assistants can be especially useful in these meetings as they have inside knowledge on how tasks are completed as opposed to how they are supposed to be completed.
The steps in this paper will guide you through the details of a process that may seem simple and familiar. They also will help you work out the particulars of your processes and account for a variety of circumstances.
A Note on Language and Accuracy
To have a clear picture of each step, pay attention to the language you use. Be as specific as possible and avoid some of these commonly misunderstood and misused terms:
- File
- Bring in/Store
- Review
- Can/cannot access
- Receive
- Send to
- Notify
- Process
These familiar words often have different meanings for different people, and they focus more on the result of the process than the process itself.
Example: You might say, “Oh, purchase orders, those are easy. Daniel brings in the orders into the system. Receiving processes the orders, and then Daniel files them.”
Examining the above purchase order process description shows how using these commonly misused words can obfuscate what occurs. The process seems straightforward at first, but drawing attention to and examining the commonly misused terms raises a myriad of questions.
For example:
- Daniel “brings in” the purchase orders. Does he scan them? Save the attachment? Upload the document? Input the information? Take a photograph of them? What “system” does he bring them into? Piles on his desk? A software program?
- Receiving “processes” the orders. The word “process” is a vague and overused term that begs for more detail: How do they process them? Do they make a phone call to fill the orders? Do they follow up with the customer? Do they attach additional documents to the orders? Do they sign the orders? Do they give a verbal approval?
- Daniel “files” the orders. Where does he file them? According to what criteria? Date? Person? Type of order? Does he file the orders before or after the order goes to shipping?
Using precise language and avoiding vague or ambiguous terms is vital to creating a viable business model.
Business Process Modeling
The following steps will guide you through the process of creating practical and sustainable business processes. To help illustrate the business modeling process, they will include an example from Company ABC’s purchase order business process.
Note: The following examples, chart, and diagram provide an overview of how to develop a purchase order business process. Your specific business process will probably include more, or different, steps, and more details.
1. Needs Analysis
Write down the necessary elements of your business process. Keep this section short and focus on the big picture.
Questions to Answer at this Step
What do you need your business process to accomplish? What essential tasks must be completed?
Example: Company ABC must process purchase orders (POs) as quickly as possible. POs must be easy to retrieve for future reference.
2. Desired Outcome
In this step, expand on your needs analysis and set concrete goals for your business process. First, define the desired outcome of your business process by adding details to your Needs Analysis response. Second, detail some hoped-for byproducts of your improved business process.
Clearly defining your desired outcomes is a valuable step in modeling your business process, as it can help you direct your energy and attention to particularly costly parts of your process. This step can also help you determine your return on investment with Laserfiche.
Questions to Answer at this Step
What would you like to accomplish? What is the purpose of your business process? Besides the process’s necessary functions, what other tasks should occur?
Secondary Questions to Answer at this Step
Which other goals do you have? For example, no missed deadlines? No more late fees? No more lost papers? No more frustrated employees? No more redundancy? To save paper? To save time?
Example: Company ABC needs to streamline and standardize their PO process because their current system is the largest source of paper, disorganization, and lost income in their organization. The company needs to be able to quickly process the POs, efficiently handle unique orders, and accurately file the POs for easy retrieval. The company recently lost some valued customers because of mismanaged POs, and they hope to avoid that situation in the future.
Desired Outcome: Company ABC wants to quickly process POs by routing them to the correct receiving manager and expediting the approval process so that the orders can go to shipping.
Secondary Desired Outcomes: Company ABC wants to eliminate lost POs. The company also wants to easily retrieve POs to follow up with customers. Specifically, the company wants to be able to access a PO when a customer calls rather than having to call them back after tracking down the order. The company wants to store POs electronically to save paper and create more office space. Lastly, the company needs a system that can flag unique orders to ensure they get special attention.
3. Start and End Points
Define when the business process starts and when it finishes.
Questions to Answer at this Step
What event(s) start the process? What other objects, information, and/or people are necessary to start the process? How do you know when the process has finished?
Example:
Start Point: Company ABC’s PO business process begins when a PO arrives at their office via mail or email. The PO must include the following information: name, address, and order amount.
End Point: The process is completed when the PO arrives at the shipping department.
4. Activities Performed
Assess how your business process currently runs. Charting how your business process currently runs allows you to ask “why does it run this way?” at each step. The answers to this question will point out the challenges that your optimal business process must address and overcome. Determining how the business process should run occurs at a later step.
This step is the heart of business process modeling. Do not worry about getting the order of the steps exactly correct. Breaking down the process into discrete steps that include people, resources, and actions will provide the building blocks for your model.
Below are two methods of defining activities performed. The Mad Libs® exercise is a good place to start thinking about your current business process, and the chart exercise will force you to be more specific in describing your activities.
See the appendix for a blank Mad Libs® exercise and a blank chart.
Questions to Answer at this Step
What happens at each step in the business process? What materials are needed? What information is needed? Who is involved? Why is each action performed?
Example: Company ABC first evaluated their current PO business process using the Mad Libs exercise.
To keep track of the POs Daniel comes across, he (verb) numbers and sometimes dates the PO with (unique identifier) the serial number and current date.
Certain POs need additional approval because of (distinguishing factor) exceptions and priority. Because of this requirement, Daniel (does this to keep track of the distinct PO types) sorts the POs.
Daniel (method of transmittal) puts in interoffice mail the basic POs to the appropriate receiving manager. For the POs that require additional approval from the VP of Receiving, Daniel (method of communication) gives them to Barry who carries them to the VP of Receiving.
In turn, the approvers (method of approval) hand sign the POs and return them to Daniel (method of transmittal) by whoever is headed downstairs to Daniel’s office at the time.
Lastly, Daniel completes the process by (verb) entering the POs into their sales order system.
After another hard day’s work, Daniel goes home to relax by (activity) dreaming about getting a better job.
Other Factors to Consider
Sometimes Daniel does not know who to send the POs to so he calls Judy to get the answer. Judy often travels for the company, so when Daniel cannot reach her, the POs sit on his desk until she gets back.
Daniel tries to keep track of all the POs he sent out for approval, but sometimes he does not have time to follow up with people to ensure they process the POs. The VP of Receiving gets particularly irritated when Daniel interrupts to remind her to process her POs. Sometimes someone misplaces a PO, and Daniel hopes he remembers the client’s name so he can call to get another copy of the order.
Daniel feels stressed because he has to monitor the entire process. He hates it when people get irritated with him for reminding them to process their POs. He feels that few people take the system seriously, and he has to deal with the consequences when the process does not go as planned. On occasion, Daniel has walked a special PO through the entire system himself to make sure it gets approved in a timely manner, but he feels like that should not be part of his job. He was hired as an administrative assistant, not a receiving manager. Babysitting a PO takes away from the multitude of other tasks he has to juggle.
These are the essential activities in the process:
- POs initially processed, marked with Serial Number, Date, and Processor Signature
- POs routed to receiving manager (based on criteria known by Daniel and Judy)
- Exceptions or priority POs routed to VP of Receiving
- Receiving managers approve POs by signing them
- POs routed to Daniel
- PO system updated with relevant information
- POs routed to the shipping department
Company ABC also created a chart to ensure they cover all elements of each step in the business process.
| Person | Action (verb) | How | Object | Other People | Information | Reason |
|---|---|---|---|---|---|---|
| Daniel | Marks | With a stamp | PO | Date and Serial Number | To categorize | |
| Daniel | Sorts | Into piles | POs | Exception? Priority? |
To find exceptions and priority POs | |
| Daniel | Puts in interoffice mail | By hand | POs | Person to send to | To send to receiving managers | |
| Daniel | May call | With telephone | Judy | Person to send to? | To get more information about who to send a PO to | |
| Barry | Carries | By foot | Exceptional or priority POs | VP of Receiving | Additional approval? | To expedite process and get additional approval |
| Receiving Managers | Sign | By hand | POs | Approval | To approve POs | |
| Anybody | Carries | By foot | Approved POs | Daniel | To transport POs back to Daniel | |
| Daniel | Inputs into recording system | Manually | PO info | Relevant information | To file for records and retrieval | |
| Daniel | Puts in interoffice mail | By hand | Approved POs | Shipping Dept. | To get purchased items shipped |
Questions to Answer after filling out the Mad Libs® and/or Chart
What works and what does not work? Are there redundancies? What steps cause the most problems? Where does the workflow stall?
5. What if …
In this step, ask “what if” for each step of the process to uncover exceptions and map out backup plans. Asking this question will help you create a more robust business model.
Questions to Answer at this Step
What if someone fails to meet a deadline or is out of the office? What if someone is missing key information? What if a document is not approved? What if people disagree whether to approve the document or not?
Example: Expanded chart:
| Person | Action (verb) | How | Object | Other People | Information | Reason | What if … |
|---|---|---|---|---|---|---|---|
| Daniel | Marks | With a stamp | PO | Date and Serial Number | To categorize | What if Daniel is out of the office? What if he can’t find the serial number? What if he loses the stamp? | |
| Daniel | Sorts | Into piles | POs | Exception? Priority? |
To find exceptions and priority POs | What if Daniel doesn’t know if a PO is a priority or exception? What if he sorts wrong? | |
| Barry | Puts in interoffice mail | By hand | POs | Person to send to? | To send to receiving managers | What if Barry sends something to the wrong person? | |
| Daniel | May call | With telephone | Judy | Person to send to? | To get more information about who to send a PO to | What if Judy is out? What if Judy doesn’t know the answer? | |
| Barry | Carries | By foot | Exceptional or priority POs | VP of Receiving | Additional approval? | To expedite process and get additional approval | What if the VP of Receiving is out or misses a deadline? What if the VP of Receiving misplaces or does not approve a PO? |
| Receiving Managers | Sign | By hand | POs | Approved? | To approve POs | What if a receiving manager loses a PO? What if they don’t approve it or approve it but forget to sign it? What if they miss a deadline or are out of the office? | |
| Anybody | Carries | By foot | Approved POs | Daniel | Approved? | To transport POs back to Daniel | What if no one is going downstairs? What if a PO is not approved or has the wrong information when Daniel gets it? |
| Daniel | Inputs into recording system | Manually | PO info | Relevant information | To file for records and retrieval | What if Daniel inputs the wrong information or misfiles a PO? What if he is out of the office? | |
| Daniel | Puts in Interoffice mail | By hand | Approved POs | Shipping Dept. | To get purchased items shipped | What if shipping doesn’t get the POs on time? What if shipping gets an unapproved or incomplete PO? |
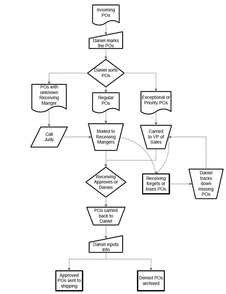
6. Order of Activities
Use the list of activities created in the previous step and put them in chronological order. At this stage, it may be helpful to use a flow chart to map out exceptions and parallel activities. Microsoft Visio is a popular program for creating flow charts.
Questions to Answer at this Step
What happens first, second, third, etc.? What steps can occur simultaneously? What steps depend on other steps? What happens if some aspect of a step fails? What happens in the case of exceptions?
Example:
7. People Involved
Create a list of all individuals involved in the process.
Questions to Answer at this Step
Who plays central role in the process? Who is duplicating work? Who does the workflow bottleneck with? Determining employees’ roles can be difficult because it demands accountability.
Example: In Company ABC, the central people in this process are Daniel, receiving managers, the VP of Receiving, and shipping.
Relying on whoever is walking down-stairs to transport the POs slows down the process because the POs may sit upstairs for half a day before someone brings them down. Judy inadvertently slows down the process. She has information that would expedite the process, but she is difficult to get in touch with. Barry’s main job in this process is as a messenger. If the process were automated, he wouldn’t need to spend time carrying POs around.
8. Translate
Translate your current business model into your ideal business model. Make sure to account for and avoid your current business process problems when creating your ideal model. Finally, translate your new business model into your BPM software.
Example: Company ABC has translated their model into a business process that relies on Quick Fields and Workflow.
Daniel scans in all incoming POs daily at 10 a.m. and 4 p.m.
Quick Fields extracts relevant information from the POs, such as Company Name, Date, Serial Number, Quantity, Amount, and Special Instructions. Daniel’s digital signature is applied to each document.
After Quick Fields finishes processing the POs, Workflow takes over. The POs are routed to the appropriate receiving managers or the VP of Receiving based on the information collected by Quick Fields. (Configuring this step in the process required a couple meetings with Judy and Daniel to outline the criteria they use for determining which POs go to which receiving manager and how they determine which POs are exceptions or priorities.)
The receiving managers or the VP of Receiving approve the POs and add their digital signatures. If a PO is not approved in two days, Workflow sends the PO to the VP of Receiving for further accountability and attention. If a manager or the VP denies the PO’s approval, Workflow sends the PO to an archive folder and adds a sticky note that reads “Denied.” If the VP of Receiving does not process his orders within a week, the President of Receiving is notified.
Approved POs are automatically routed back to Daniel. Daniel reviews the orders, and the POs are routed on to shipping. Workflow notes the date each PO was routed to shipping.
Technical Details:
Daniel scans in all incoming POs into a “New POs” folder daily at 10 a.m. and 4 p.m.
Quick Fields Agent runs a session each day at 12 p.m. and 6 p.m. that batch processes the POs in the “New POs” folder. Quick Fields extracts relevant information and populates metadata fields with that information.
After Quick Fields finishes processing the POs, it moves the POs to a “Pending POs” folder. Moving documents into this folder fulfills a Workflow Starting Rule. Workflow routes the POs to the appropriate receiving managers or the VP of Receiving based on the documents’ metadata.
The receiving managers or the VP of Receiving approve the PO by setting the “Approval” field and adding their name to the “Approval Signatures” field. If the approval fields are not updated in two days, a Deadline activity sends the PO to the VP of Receiving for further accountability and attention. If a manager or the VP denies the PO’s approval, Workflow sends the PO to an archive folder and adds a sticky note that reads “Denied.” If the VP of Receiving does not process his orders within a week, an Escalation activity notifies the President of Receiving.
Approved POs are automatically routed back to Daniel. Daniel reviews the orders and sets a “Reviewed” field, which routes the POs to shipping. When the PO is routed to shipping, Workflow adds a “Routed to Shipping Date” field to the document’s metadata.
Adapting to Future Changes
The above steps will help you create a flexible and enduring business process that reduces inefficiency and help you fully realize your organization’s potential. However, creating a business model is just the beginning. In implementing your BPM software, you will want to continually revisit and update your models of business processes to handle new challenges and unforeseen exceptions. Fortunately, your new detailed model will make updating them quick and painless. You will be able to easily pinpoint the areas that need attention and ask detailed and constructive questions to smoothly incorporate changes into your system.
Appendix
Additional Resources
Diagramming Your Business Process: A 2-minute video from a user on how to diagram your business process before automating it. This is part of the Tackling Your First Laserfiche Automation Project curriculum.
Diagramming a Workflow: A 13-minute interactive eLearning on gathering information and diagramming a flowchart by asking questions according to the following categories: Capture and Classification, Distribution, Decision Making and Action, and Future Access and Retention.
Support Site BPM Presentation: A presentation on Defining and Diagramming Business Processes given at the Empower 2011 Laserfiche Institute Conference. This presentation provides best practices for defining the steps of a process and documenting them in a format that can be translated into Laserfiche-related processes, such as Quick Fields sessions and Workflow rules.
Mad Libs®
To keep track of the POs Daniel comes across, he (verb) _____________the PO with (unique identifier) _____________.
Certain POs needs additional approval because of (distinguishing factor) _____________. Because of this requirement, Daniel (does this to keep track of the distinct PO types) _____________.
Daniel (method of transmittal) _____________ the basic POs to the appropriate receiving manager. For the POs that require additional approval from the VP of Receiving, Daniel (method of communication) _____________ the VP of Receiving.
In turn, the approvers (method of approval) _____________ the POs and return them to Daniel (method of transmittal) _____________.
Lastly, Daniel completes the process by (verb) _____________their sales order system.
After another hard day’s work, Daniel goes home to relax by (activity) _____________.